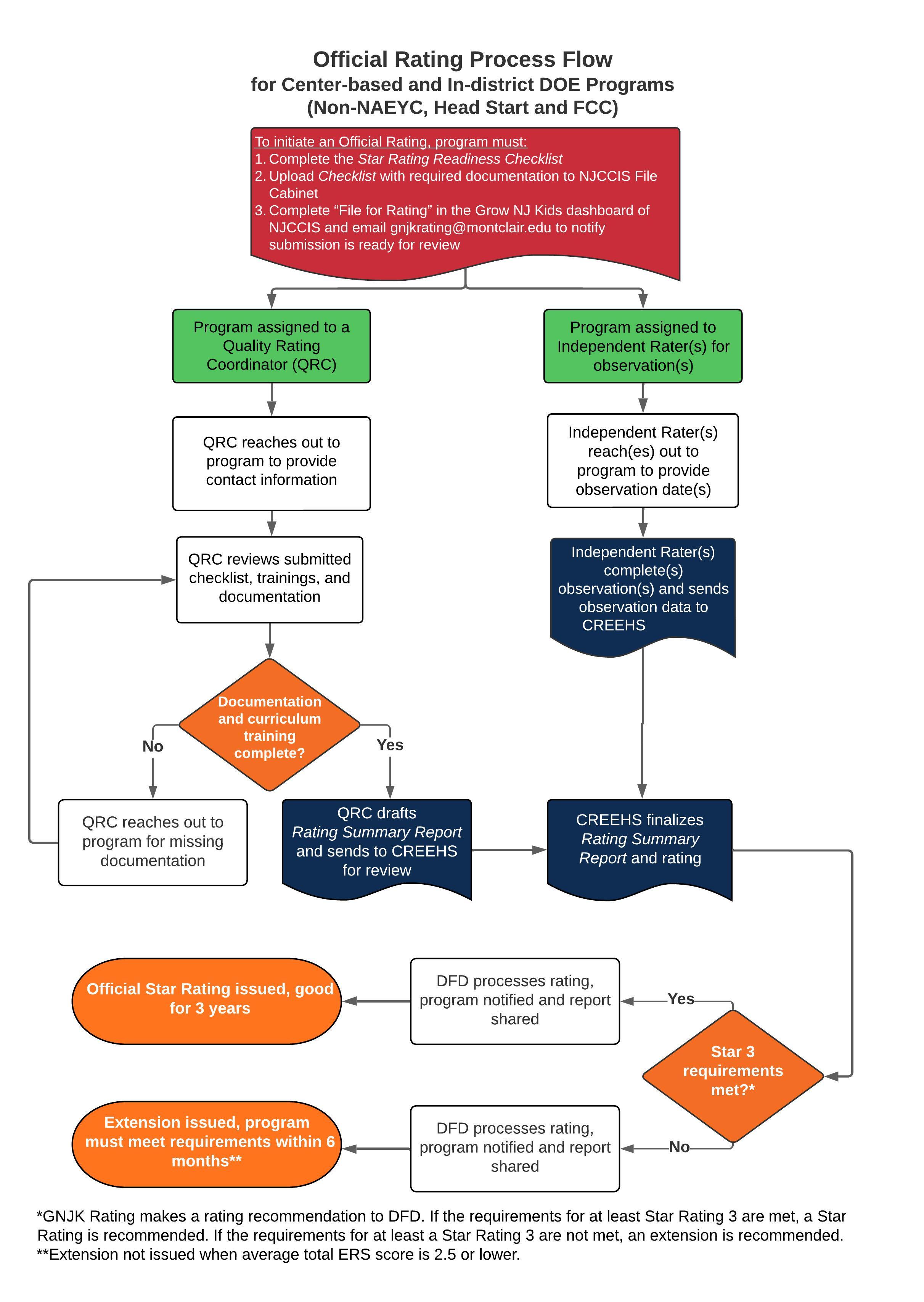
Center-based and In-district DOE Official Ratings
To initiate an Official rating:
1. Complete the Star Rating Readiness Checklist for Center-based and In-district DOE Programs
2. Upload Checklist to NJCCIS with required documentation
3. Submit the Two-Month Observation Window Request Form to request your preferred two-month observation window
4. Complete “File for Rating” in the Grow NJ Kids dashboard of NJCCIS and email GNJKRating@montclair.edu to notify of submission
(Additional steps are specified in the process flow diagram below.)
(Click to Enlarge)
Related Documents
Center-based and In-district DOE Streamlined Re-ratings
To initiate a streamlined re-rating:
- Complete the Streamlined Re-rating Readiness Checklist for Center-based and In-district DOE Programs
- Upload Checklist to NJCCIS with training records for staff, and, if seeking a higher Star Rating, any new standards evidence
- Submit the Two-Month Observation Window Request Form to request your preferred two-month observation window
- Complete “File for Rating” in the Grow NJ Kids dashboard of NJCCIS and email GNJKRating@montclair.edu to notify of submission
(Additional steps are specified in the process flow diagram below)
(Click to Enlarge)
Related Documents

