Note: All shared files are working documents with the date of the latest version in the footer.
Nota: Todos los documentos compartidos son documentos en curso con la fecha de la última revisión al pie de página.
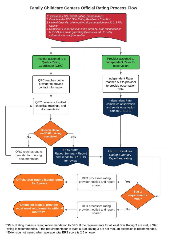
FCC Official Rating Information
To initiate a Family Childcare Center (FCC) Official Rating:
- Complete the Star Rating Readiness Checklist for FCCs
- Upload required documentation to NJCCIS
- Submit the Two-Month Observation Window Request Form to request your preferred two-month observation window
- Complete “File for Rating” in the Grow NJ Kids dashboard of NJCCIS and email GNJKRating@montclair.edu to notify of submission.
(Additional steps are specified in the process flow diagram below.)

Información sobre calificaciones oficiales para FCC
Para iniciar una Calificación Oficial para programas de Cuidado Familiar Infantil (FCC):
- Complete la Lista de Verificación de Preparación para Calificación por Estrellas
- Suba la documentación requerida a NJCCIS
- Envia el Formulario de solicitud de ventana de observación de dos meses para solicitar su ventana de observacion preferido
- Completar “File For Rating” en la consola de Grow NJ Kids en NJCCIS y mande un correo electrónico a GNJKRating@montclair.edu para notificar que su presentación se ha completado
(Pasos adicionales descritos en el diagrama del flujo del procedimiento siguiente.)

FCC Streamlined Re-ratings
To initiate an FCC streamlined re-rating:
- Complete the Star Rating Readiness Checklist for FCCs
- Upload training records for the provider, any alternate provider, and assistant if working at the program regularly, to NJCCIS. If seeking a higher Star Rating, also upload any new standards evidence.
- Submit the Two-Month Observation Window Request Form to request your preferred two-month observation window
- Complete “File for Rating” in the Grow NJ Kids dashboard of NJCCIS and email GNJKRating@montclair.edu to notify of submission
(Additional steps are specified in the process flow diagram below)

Recalificaciones simplificadas para FCC
Para iniciar una recalificación simplificada para FCC:
- Completar la Lista de Verificación de Preparación para Calificación por Estrellas
- Suba los registros de capacitación del proveedor, de cualquier proveedor suplente y del asistente (si trabaja regularmente en el programa) a NJCCIS. Si busca una calificación de estrellas superior, suba también cualquier evidencia de cumplimiento de nuevos estándares.
- Envia el Formulario de solicitud de ventana de observación de dos meses para solicitar su ventana de observacion preferido
- Completar ‘File for Rating’ en la consola de Grow NJ Kids en NJCCIS y mandar un correo electrónico a GNJKRating@montclair.edu para notificar que su presentación se ha completado
(Pasos adicionales están descritos en el diagrama de flujo siguiente)

Documentation/Developmentally Appropriate Practices Training Requirements for FCCs (English/Español)
- FCC Self-assessment and Guidance Document – July 27, 2017 (PDF)
- Points Requirements for FCCs – November 3, 2025 (PDF)
- Developmentally Appropriate Practices Trainings – April 25, 2022 (PDF)
- Streamlined Re-rating Protocol for All Programs – November 3, 2025 (PDF)
- Documento de referencia y autoevaluación para programas de cuidado familiar infantil (FCCs) – 27 de julio, 2017 (PDF)
- Documentación Requerida para las Calificaciones FCC – 3 de noviembre, 2025 (PDF)
- Prácticas Apropiadas para el Desarrollo/Capacitaciones – 20 de abril, 2022 (PDF)
- Protocolo para recalificación simplificada para Todos los programas – 3 de noviembre, 2025 (PDF)