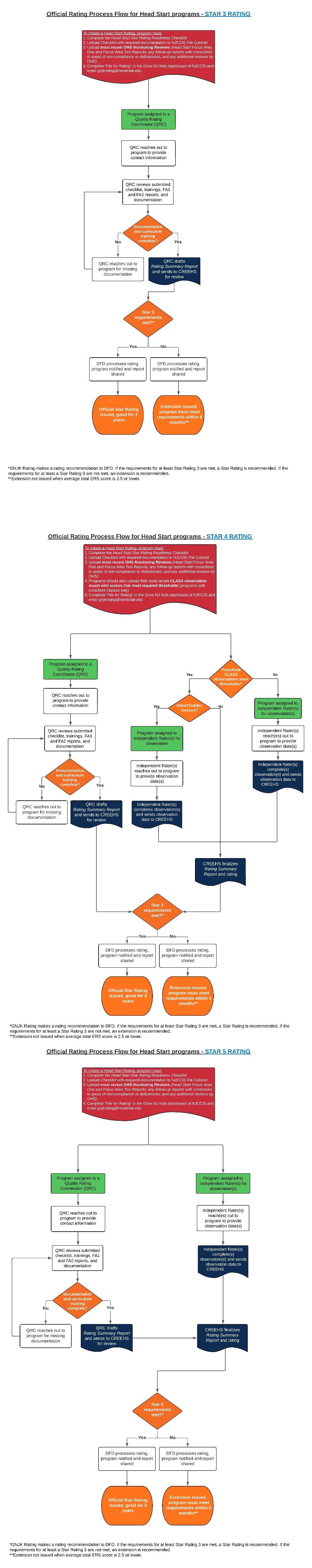
To initiate an Official rating:
- Complete the Star Rating Readiness Checklist for Head Start Programs.
- Upload Checklist to NJCCIS with Office of Head Start Monitoring Reviews, and required documentation.
- Submit the Two-Month Observation Window Request Form to request your preferred two-month observation window
- Complete “File for Rating” in the Grow NJ Kids dashboard of NJCCIS and email GNJKRating@montclair.edu to notify submission is ready for review.
(Additional steps are specified in the process flow diagram below.)
Related Documents:
