NAEYC-accredited Programs Official Ratings
To initiate an Official rating:
- Complete the Star Rating Readiness Checklist for NAEYC-accredited Programs.
- Upload Checklist to NJCCIS with NAEYC accreditation certificate and reports, and required documentation.
- Submit the Two-Month Observation Window Request Form to request your preferred two-month observation window
- Complete “File for Rating” in the Grow NJ Kids dashboard of NJCCIS and email GNJKRating@montclair.edu to notify submission is ready for review.
(Additional steps are specified in the process flow diagram below.)
(Click to enlarge)
Related Documents:
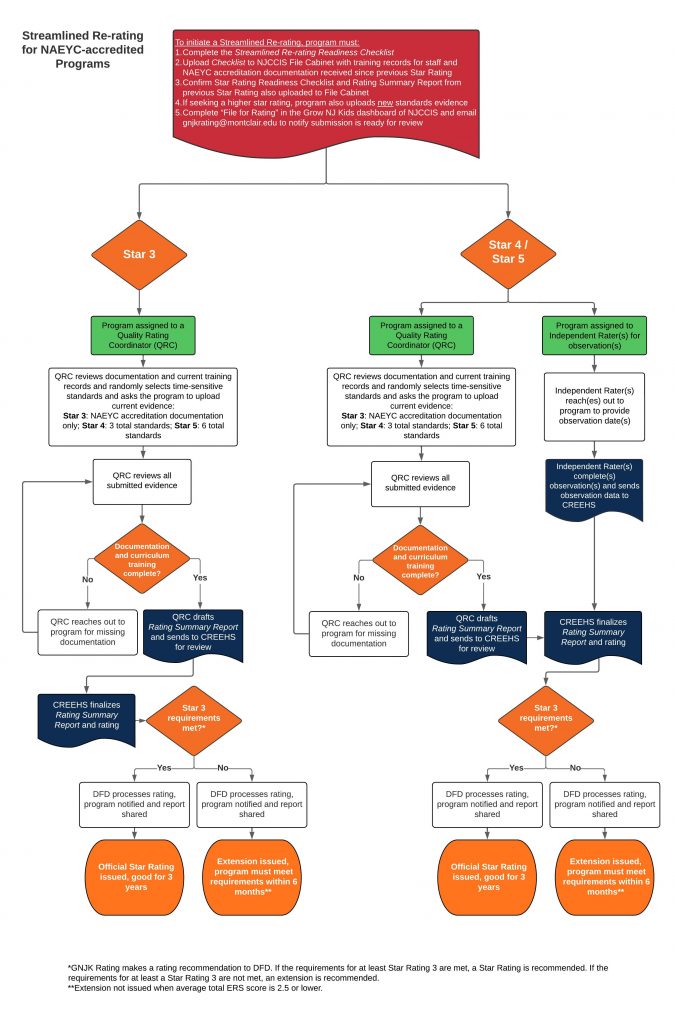
NAEYC-accredited Programs Streamlined Re-ratings
To initiate a streamlined re-rating:
- Complete the Streamlined Re-rating Readiness Checklist for NAEYC-accredited Programs.
- Upload Checklist to NJCCIS with NAEYC accreditation documentation received since previous Star Rating, training records for staff, and, if seeking a higher Star Rating, any new standards evidence.
- Submit the Two-Month Observation Window Request Form to request your preferred two-month observation window
- Complete “File for Rating” in the Grow NJ Kids dashboard of NJCCIS and email GNJKRating@montclair.edu to notify submission is ready for review.
(Additional steps are specified in the process flow diagram below)

(Click to Enlarge)
Related Documents
